新闻分类

根据《企业事业单位环境信息公开办法》及《关于开展建设项目环境保护事中事后监管工作专项检查的通知》,现我公司现向社会公布中钢集团安徽天源科技股份有限公司年产6000吨高性能永磁铁氧体器件项目信息,公开工期为2018年3月6日至2018年3月16日。
一、项目基本情况
中钢集团安徽天源科技股份有限公司年产6000吨高性能永磁铁氧体器件位于马鞍山市雨山区向山镇落星村,项目占地面积约20亩(13333平方米),项目总投资10486万元,其中环保投资115万元。项目于2016年1月开工建设,目前已基本建设完成。
二、工程建设情况
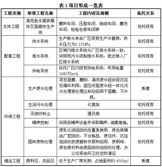
年产6000吨高性能永磁铁氧体器件项目位于现有二期高性能永磁铁氧体瓦型磁体生产线内,该项目组成主要包括主体工程、配套工程(供水系统、排水系统、管网、供电)、环保工程等,实际建设工程情况内容见表1。

三、防治污染设施的建设情况
我公司按照环保“三同时”制度的要求,落实了环评报告中提出的各项环保措施。
1、配料粉尘
通过加强车间通风和厂房密闭来控制无组织粉尘。
2、水污染防治措施
(1)生活污水
生活污水经化粪池处理后排入厂区附近的沟渠。
(2)生产废水
项目湿磨、磨削、清洗废水经多级沉淀后循环利用;湿压成型废水经一体化污水处理装处理达标后回用于湿磨,不外排。
3、噪声污染防治措施
采用合理布局、厂房隔声、设备减震的方式对其进行治理。
4、固体废物处理与处置
本项目产生的固体废物主要有:废乳化液包装桶、不合格产品、废坯件、沉淀池回收的磁粉、废钢球、废弃的包装材料以及办公垃圾。其中乳化液包装桶由厂家回收;不合格产品、废坯件、沉淀池回收的磁粉经粉碎后作为原料回用;废钢球、废包装材料收集后统一交由废品回收站回收处理;办公生活垃圾由环卫部门定期清运。
四、“三同时”手续落实情况
2015年10月30日,雨山区环境保护局对项目环境影响报告表进行了批复,同意项目实施,目前项目主体工程与环保工程等基本按照“三同时”要求建设完成。
五、企业承诺
我公司承诺,严格执行国家产业政策和环境保护法律法规,认真落实环评及批复提出的生态保护和污染防治措施,加强环保设施运行、维护和管理,确保污染物达标排放。
六、接受监督
我公司对所公开的信息的真实性、准确性负责,接受环保部门及社会各界的监督。
雨山区环境保护:0555-2322837
建设单位:中钢集团安徽天源科技股份有限公司
联系人:李劲松
联系电话:0555-5200566
企业负责人:毛海波
附件:
凯时娱人生就是博年产6000吨高性能永磁铁氧体器件项目竣工环境保护验收前信息公开.pdf
中钢集团安徽天源科技股份有限公司 2018年3月6日
